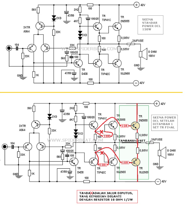
Bagaimana Cara Menambah Transistor Final Power OCL 150W Menjadi 2 Set Jengkolan? Berikut Tutorial Mudahnya!
				
				 Jumat 
                   04-08-2023  /   
				 
				
				
				09:20 WIB
				
				
				                        									
									
									
                                
 
                                    --

Demikianlah informasi mengenai cara menambah transistor final power OCL 150W menjadi 2 set jengkolan yang dapat kami sampaikan. Semoga informasi di atas bisa bermanfaat dan selamat mencoba!
Editor:
                                        Waresti Rahayu
                                 
                    